Categories: Radio

2KM Long Range FM Radio Transmitter

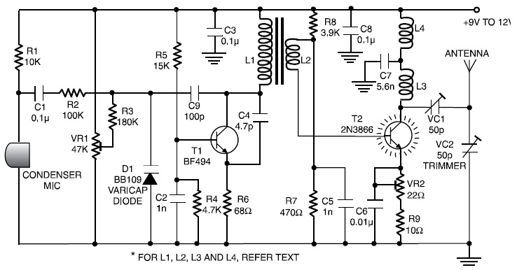
This long-range FM radio transmitter has an additional RF power amplifier stage, after the oscillator stage. The extra RF power amplifier used to strenght up the power output to become 200-250 milliwatts. With a great matching multi-element Yagi antenna or 50-ohm ground—plane antenna, this transmitter can give great good signal strength up to a distance of about 2 kilometres.

The circuit designed using transistor T1 (BF494) as a basic low-power variable frequency VHF oscillator. A varicap diode circuit is included to change the frequency of the transmitter and to provide frequency modulation by audio signals. The output of the oscillator is about 50 milliwatts. Transistor T2 (2N3866) forms a VHF-class A power amplifier. It boosts the oscillator signals” power four to five times. Thus, 200-250 milliwatts of power is produced at the collector of transistor T2.

Here the coil winding specifications:
L1 – 4 turns of 20 SWG wire close wound over 8mm diameter plastic former.
L2 – 2 turns of 24 SWG wire near top end of L1. (Note: No core (i.e. air core) is used for the above coils)
L3 – 7 turns of 24 SWG wire close wound with 3mm diameter air core.
L4 – 7 turns of 24 SWG wire-wound on a ferrite bead (as choke)

Potentiometer VR1 is utilized to set the centre frequency whereas potentiometer VR2 is used for power control. For humfree operation, operate the transmitter on a 12V rechargeable battery pack of 10 x 1.2-volt Ni-Cd cells. Transistor T2 must be mounted on a heat sink. Do not switch on the transmitter without a matching antenna. Adjust both trimmers (VC1 and VC2) for maximum transmission power. Adjust potentiometer VR1 to set the centre frequency near 100 MHz.

For better comes about, build the circuit on a good-quality glass epoxy board and house the transmitter inside an aluminium case. Shield the oscillator stage using an aluminium sheet.

circuit diagram

View Comments

Recent Posts

Power Amplifier 45W Using uPC 1230 + Pre Amp Head uPC 1032

This is the circuit diagram of power amplifier 45W using power uPC 1230 as the…

55 years ago

Horn and Lamp Flasher Circuit for Car Reversing Gear Mode

The Horn Circuit This is a basic circuit of car horn and lamp flasher that…

55 years ago

Alarm Circuit for Drinking Water

This is the circuit diagram of drinking water alarm based a small water sensor by…

55 years ago

200W MOSFET Amplifier based IRFP250N

Here is the 200W MOSFET amplifier powered based on four piece of IRFP250N, they are…

55 years ago

300W RMS Stereo Power Amplifier based IC TDA7294

This is the 300W RMS stereo power amplifier circuit project. This amplifier is based four…

55 years ago

Stereo Tone Control with Line In + Microphone Mixer

This is an active stereo tone control circuit using very well known op-amp IC of…

55 years ago