Categories: AudioTube Amplifier

35W Tube Power Amplifier with EL34

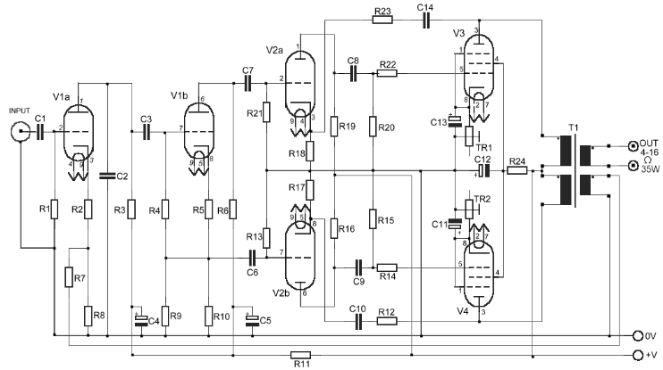
This is the circuit diagram of 35W Tube Power Amplifier with EL34. This tube amplifier designed in 1953 and worked from 1954 until 1989. If you’re interested with classic circuit and classic components, then you should try this circuit. The circuit is interesting but i think it is hard to find the tubes.

Schematic Diagram:



Power Supply:

Component List:

R1 = 470K 0,5W R13-21 = 820K 0.5W C8-9 = 0.1uF 630V
R2-5 = 2K2 0.5W R14-22 = 5K6  0.5W C10-14 = 0.47uF 630V
R3 = 150K 0.5W R15-20 = 680K 0.5W C11-13 = 25uF 40V
R4 = 220K 0.5W R16-19 = 100K 0.5W V1 = E80CC
R6-10 = 56K 0.5W R17-18 = 3K3 1W V2 = E80CC
R7 = 3.9K 0.5W R24 = 470R  2W V3-4 = EL34
R8 = 220R  0.5W TR1-2 = 470R  1W Variable (adj. 270O) Rectifier tube = Z2C
R9 = 1M  0.5W C1-3-6-7 = 0.1uf 630V T1 = Audio Transformer for 2x EL34 Push Pull
R11 = 39K 1W C2 = 220pF 600v
R12-23 = 180K 0.5W C4-5 = 16uF 550V

It is a classic design of power amplifier 35 W using tube, with two EL34 in connection Push-Pull, by Siemens & Halske, with design date 03/24/1953 and code SV410 / 1. The amplifier worked from 1954 to 1989, whenever and went off, with an average lifespan of 15 hours a day. Showed no particular damage beyond the replacement tubes, resistors and capacitors, resulting from natural wear.

A significant change was the replacement of the rectifier device of lamp diodes. The only problem will be for those who try their construction, will be the output transformer (applies to all tube manufactures), because the code is not helpful. Can be replaced with a conventional output transformer suitable for EL34. During the construction, it is need (applies to all circuits respectively) enough electronic experience and attention to the high voltage, electric shock risk.

source: http://users.otenet.gr/~athsam/Power_amplifier_EL34.htm

circuit diagram

View Comments

Recent Posts

Power Amplifier 45W Using uPC 1230 + Pre Amp Head uPC 1032

This is the circuit diagram of power amplifier 45W using power uPC 1230 as the…

55 years ago

Horn and Lamp Flasher Circuit for Car Reversing Gear Mode

The Horn Circuit This is a basic circuit of car horn and lamp flasher that…

55 years ago

Alarm Circuit for Drinking Water

This is the circuit diagram of drinking water alarm based a small water sensor by…

55 years ago

200W MOSFET Amplifier based IRFP250N

Here is the 200W MOSFET amplifier powered based on four piece of IRFP250N, they are…

55 years ago

300W RMS Stereo Power Amplifier based IC TDA7294

This is the 300W RMS stereo power amplifier circuit project. This amplifier is based four…

55 years ago

Stereo Tone Control with Line In + Microphone Mixer

This is an active stereo tone control circuit using very well known op-amp IC of…

55 years ago