Categories: AlarmFun Circuits

Beeper Sound


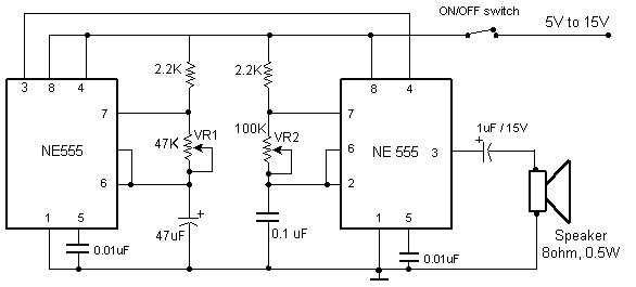
This is the circuit diagram of beeper sound. The circuit will generate the sound of a beeper which similar with the one in pagers. It produces a “beep-beep” sound. The work of this circuit is simple, the circuit applied the 555 timer oscillator which is turned ON and OFF periodically.
The first 555 IC (left IC) oscillates at about 1Hz. The second IC (gight IC) is turned ON and OFF by the first IC.  The first IC will decide how fast the second IC is turned ON/OFF, while the second IC determines the tone frequency of the output. By adjusting the variable resistor VR1, the changeover rate can be vary. By adjusting VR2 the tone frequency can be altered.

circuit diagram

Recent Posts

Power Amplifier 45W Using uPC 1230 + Pre Amp Head uPC 1032

This is the circuit diagram of power amplifier 45W using power uPC 1230 as the…

55 years ago

Horn and Lamp Flasher Circuit for Car Reversing Gear Mode

The Horn Circuit This is a basic circuit of car horn and lamp flasher that…

55 years ago

Alarm Circuit for Drinking Water

This is the circuit diagram of drinking water alarm based a small water sensor by…

55 years ago

200W MOSFET Amplifier based IRFP250N

Here is the 200W MOSFET amplifier powered based on four piece of IRFP250N, they are…

55 years ago

300W RMS Stereo Power Amplifier based IC TDA7294

This is the 300W RMS stereo power amplifier circuit project. This amplifier is based four…

55 years ago

Stereo Tone Control with Line In + Microphone Mixer

This is an active stereo tone control circuit using very well known op-amp IC of…

55 years ago