Categories: Linear Amplifier

LM4809 105mW Stereo Headphone Amplifier

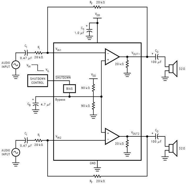
This is the stereo headphone amplifier circuit diagram, built based LM4809. This circuit can be used for stereo headphone amplifier circuit for home audio system, microphone preamplifier, personal computers and PDA headphone amplifier and more.

The LM4809 is known as a stereo audio power amplifier capable of delivering 105mW per channel of continuous average power into a 16 Ohm load with 0.1% (THD+N) from a 5V power supply.

This audio power amplifiers had been designed specifically to deliver top quality output power having a minimal quantity of external components. Because the LM4809 doesn’t need bootstrap capacitors or snubber networks, it’s optimally suited for low-power portable systems.

The unity-gain stable LM4809 could be configured by external gain-setting resistors.

The LM4809 features an externally controlled, active-low, micropower consumption shutdown mode, and also an internal thermal shutdown protection mechanism.

LM4809 Features:

  • Active-low shutdown mode
  • “Click and Pop” reduction circuitry
  • Low shutdown current
  • WSON, MSOP, and SOIC Surface Packaging
  • No bootstrap capacitors required
  • Unity-gain stable

Checkout the LM4809 datasheet by download the document:

circuit diagram

Recent Posts

Power Amplifier 45W Using uPC 1230 + Pre Amp Head uPC 1032

This is the circuit diagram of power amplifier 45W using power uPC 1230 as the…

55 years ago

Horn and Lamp Flasher Circuit for Car Reversing Gear Mode

The Horn Circuit This is a basic circuit of car horn and lamp flasher that…

55 years ago

Alarm Circuit for Drinking Water

This is the circuit diagram of drinking water alarm based a small water sensor by…

55 years ago

200W MOSFET Amplifier based IRFP250N

Here is the 200W MOSFET amplifier powered based on four piece of IRFP250N, they are…

55 years ago

300W RMS Stereo Power Amplifier based IC TDA7294

This is the 300W RMS stereo power amplifier circuit project. This amplifier is based four…

55 years ago

Stereo Tone Control with Line In + Microphone Mixer

This is an active stereo tone control circuit using very well known op-amp IC of…

55 years ago