This is electronic bird chirp sound generator circuit which used to produce a sound like bird’s chirp.
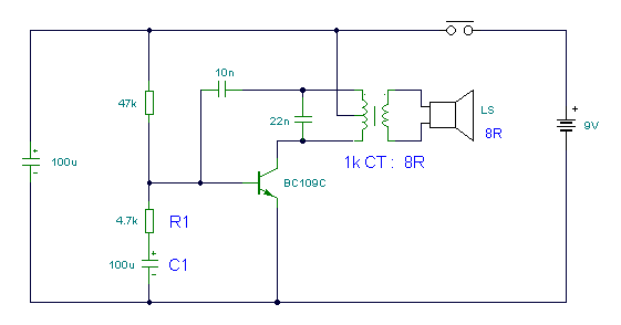
The transformer is a small audio transformer, type LT700. The primary is center tapped with an impedance of 1Kohms at 1KHz . The secondary has an impedance of 8 ohms. The circuit works with 9V power supply.
How Electronic Bird Chirp Works
The inclusion of R1 and C1 give this oscillator its characteristic “chirp”. As the 100u capacitor charges via the 4.7K resistor, R1 the bias for the transistor is cut off. This causes the oscillation to stop, the capacitor discharges through the base emitter circuit of the transistor and oscillations start again. Altering these components alters the frequency of the chirp. The chirp is also voltage dependent. When the push button switch is operated the 100u capacitor is charged. When its released, the oscillation decays and the chirp becomes faster.
Components List:
Resistors
1 x 47k Ohm
1 x 4.7k Ohm
Transistors
1 x BC109 or BC337
Transformers
1 x 1K:8Ohm Audio Transformer
Capacitors
1 x 22nF Ceramic
1 x 10nF Ceramic
2 x 100uF Electrolytic
Other
1 x 9v Battery and Clip
1 x Plastic Board
1.5m of Copper Foil Tape
1 x C2222 8Ohm Speaker
1 x Momentary Push Switch
Download the sound sample of electronic bird chirp sound generator here


Couldn’t hear the sound sample for the Electronic Bird Chip Sound.