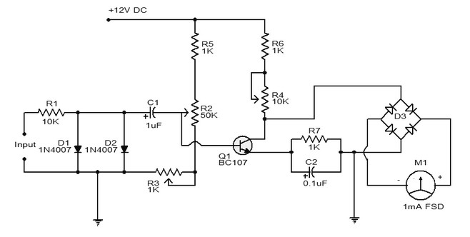
Here is a simple Tachometer schematic. The basis of the frequency converter circuit-current, which converts the input signal into a proportional current measured pointer device. Deflection milliammeter proportion to the frequency input signal. To install the device on input pin A car should be connected to high voltage wire and pin B – to the mass of the vehicle.
To calibrate the Tachometer circuit, set engines trimmer potentiometers R2 and R4 in the middle position. Turn on the power circuit and switch to the input rectangular pulses at 60 Hz from any generator. Rotate the resistor R2, select statements milliammeter equal 0.36 mA, equivalent to 3600. / Min. Disconnect the signal from the entrance, and trimmer R3 Achieve that the instrument showed a 0 mA. Reconnect the input signal is 60 Hz, and if the readings differ from the 0.36 mA, rotate the R4. Fully calibrated speedometer should read 0 mA at 0 Hz input and 0.36 mA at 60 Hz.
Tachometer schematic note :
- I did not test tachometer schematic on any car. Installing it on the car, all the responsibility you take on.
- However, the signals from my function generator tachometer worked fine.
- The voltage on the high-voltage wire connector coming from the ignition coil reaches several kilovolts. When you connect the tach motor vehicle must be off. Do not handle the installation of a tachometer on a car if you do not have enough experience and knowledge of automotive electronics. I do not take any responsibility for accidents that can happen to you.
- For power Tachometer schematic circuits need a source of 12 V.
- Bridge rectifier D3 can be assembled from four diodes are 1N4007 .
- M1 – milliammeter pointer to the current full deflection of 1 mA.
