Categories: Audio

Hi-Fi Compressor with Pre-emphasis

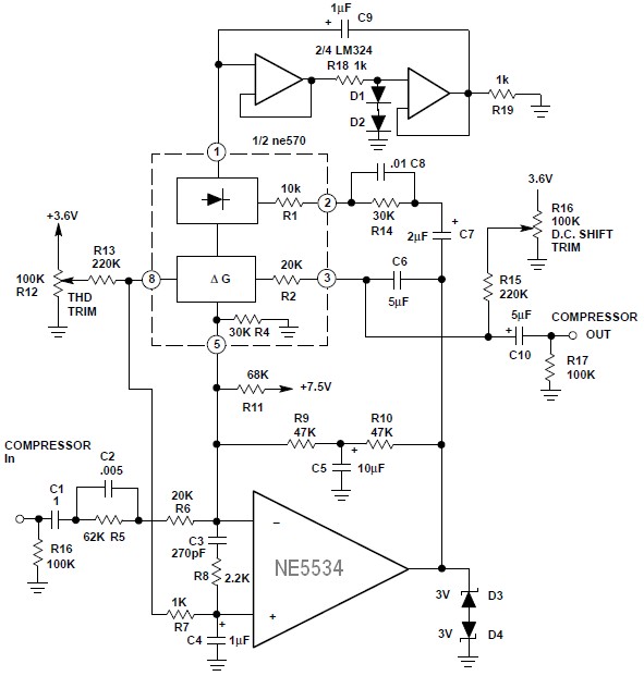
Here is the Hi-Fi compressor circuit with pre-emphasis. The above diagram is a circuit for a high fidelity compressor which uses an external op-amp and has a high gain and wide bandwidth. An input compensation network is required for stability.

Another feature of the circuit in Figure 20 is that the rectifier capacitor (C9) is not grounded, but is tied to the output of an operating amplifier circuit. This circuit, built around an LM324, speeds up the compressor attack time at low signal levels.

When the rectifier input level drops from 0dBm to —30dBm, the time constant increases from 10.7k×CRECT to 32.6k×CRECT. In systems where there is unity gain between the compressor and expandor, this will cause no overall error. Gain or loss between the compressor and expandor will be a mistracking of low signal dynamics. The circuit with the LM324 will greatly reduce this problem for systems which cannot guarantee the unity gain.

The compressor in Figure 20 contains a high frequency pre-emphasis circuit (C2, R5 and C8, R14), which helps solve this problem. Matching de-emphasis on the expandor is required. More complex designs could make the pre-emphasis variable and further reduce breathing.

Download the datasheet and application notes of NE570/NE571 compandors: download link

circuit diagram

Recent Posts

Power Amplifier 45W Using uPC 1230 + Pre Amp Head uPC 1032

This is the circuit diagram of power amplifier 45W using power uPC 1230 as the…

55 years ago

Horn and Lamp Flasher Circuit for Car Reversing Gear Mode

The Horn Circuit This is a basic circuit of car horn and lamp flasher that…

55 years ago

Alarm Circuit for Drinking Water

This is the circuit diagram of drinking water alarm based a small water sensor by…

55 years ago

200W MOSFET Amplifier based IRFP250N

Here is the 200W MOSFET amplifier powered based on four piece of IRFP250N, they are…

55 years ago

300W RMS Stereo Power Amplifier based IC TDA7294

This is the 300W RMS stereo power amplifier circuit project. This amplifier is based four…

55 years ago

Stereo Tone Control with Line In + Microphone Mixer

This is an active stereo tone control circuit using very well known op-amp IC of…

55 years ago