
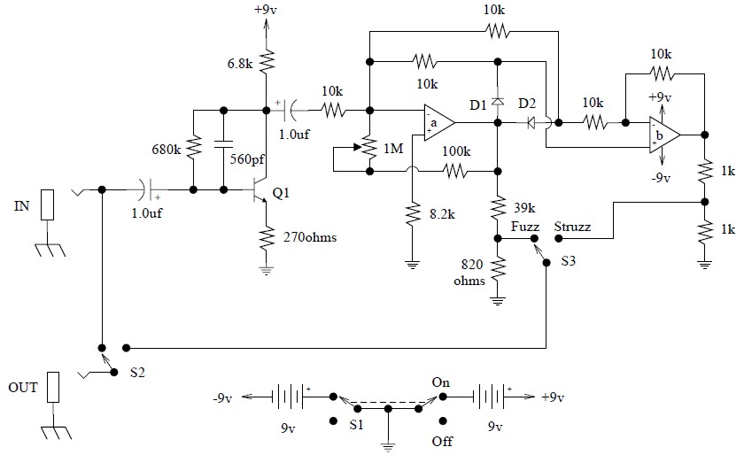
Here the circuit diagram of octave fuzz guitar effect pedal. This guitar effect unit is great sounding octave fuzz, with an optional mode of just fuzz. The fuzz is really a absolutely rectified signal and is fairly chewy. For some the Fuzz alone could possibly not be loud enough, this could be fixed by raising the value of the 820 ohm resistor and lowering the 39k one. Or one could just replace both having a regular volume potensiometer for a extra typical approach. The “struzz” will be the fuzz with an octave greater signal mixed in. Great for signal notes and leads.
Octave Fuzz Pedal Circuit Notes:
- DI and D2 are 1N4148
- Q1 is MPS6515
- Switching could be improved with a full bypass mod
- The IC is any low noise dual op-amp (operational amplifier), shown on the scheme is the 4558 (for example)
Download Octave Fuzz Pedal circuit diagram in PDF File from below link:

I built this circuit years ago (15?), and finally got it back out a few months ago. There were several mods at the time that weren’t on the schematic, and I couldn’t get it to work. Luckily, I still had all my notes on it, and sorted it out. It’s everything you said it was! Great