
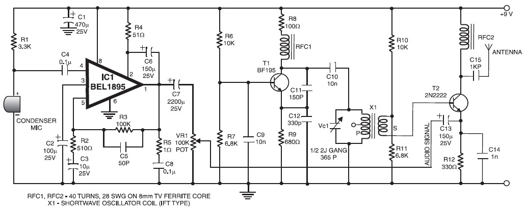
Here the SW transmitter circuit based on IC BEL1895. This particular transmitter circuit works in shortwave HF band (6 MHz to 15 MHz), and can be applied for shortrange communication and for educational purposes.
The circuit is composed of a mic amplifier circuit, a variable frequency oscillator, and modulation amplifier stages. Transistor T1 (BF195) is put to use as a simple RF oscillator. Resistors R6 and R7 determine base bias, while resistor R9 is utilized for stability. Feedback is provided by 150pF capacitor C11 to maintain oscillations. The primary of shortwave oscillator coil and variable condenser VC1 (365pF, 1/2J gang) form the frequency determining network.
By altering the coil inductance or the capacitance of gang condenser, the frequency of oscillation can be modified. The carrier RF signal from the oscillator is inductively coupled through the secondary of transformer X1 to the next RF amplifier-cum-modulation stage assembled around transistor T2 that is run in class “A” mode. Audio signal from the audio amplifier assembled around IC BEL1895 is coupled to the emitter of transistor 2N2222 (T2) for RF modulation.
IC BEL1895 is a monolithic audio power amplifier intendeded for sensitive AM radio applications. It can deliver 1W power to 4 ohms at 9V power supply, with low distortion and noise characteristics. Since the amplifier’s voltage gain is of the order of 600, the signal from condenser mic can be straightly linked to its input without any amplification.
The SW transmitter’s stability is managed by the quality of the tuned circuit parts as well as the degree of regulation of the supply voltage. A 9V regulated power source is required. RF output to the aerial consists of harmonics, because transistor T2 doesn’t have tuned coil in its collector circuit. However, for short-range communication, it does not create any trouble. The harmonic content of the output may be lowered by means of a high-Q L-C filter or resonant L-C traps tuned to each of the prominent harmonics. The power output of this transmitter is about 100 milliwatts.

Please provide me a shortwave receiver for this shortwave trasmitter(IC BEL1895)
as soon as possible…..