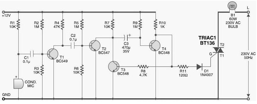
This is the schematic diagram of sound activated light or lamp. The lamp or light will be turned on while a loudy sound catch by the microphone (for example: hand clap)
How this sound activated light works:
The condenser microphone fitted inside a position to catch the sound and generates AC signals, which pass by means of DC blocking capacitor C1 for the base of transistor BC549 (T1). Transistor T1 as well as transistor T2 amplifies the sound signals and delivers current pulses within the collector of T2. When audio is generated in front from the condenser mic, Triac1 (BT136) fires, activates the light plus the bulb (B1) glows for about two minutes.
Circuit Notes:
- The TRIAC handles high voltage power source, separate it adequate spacing with the other components.
- You may use common 12V DC power supply to operate this sound activated light circuit.

